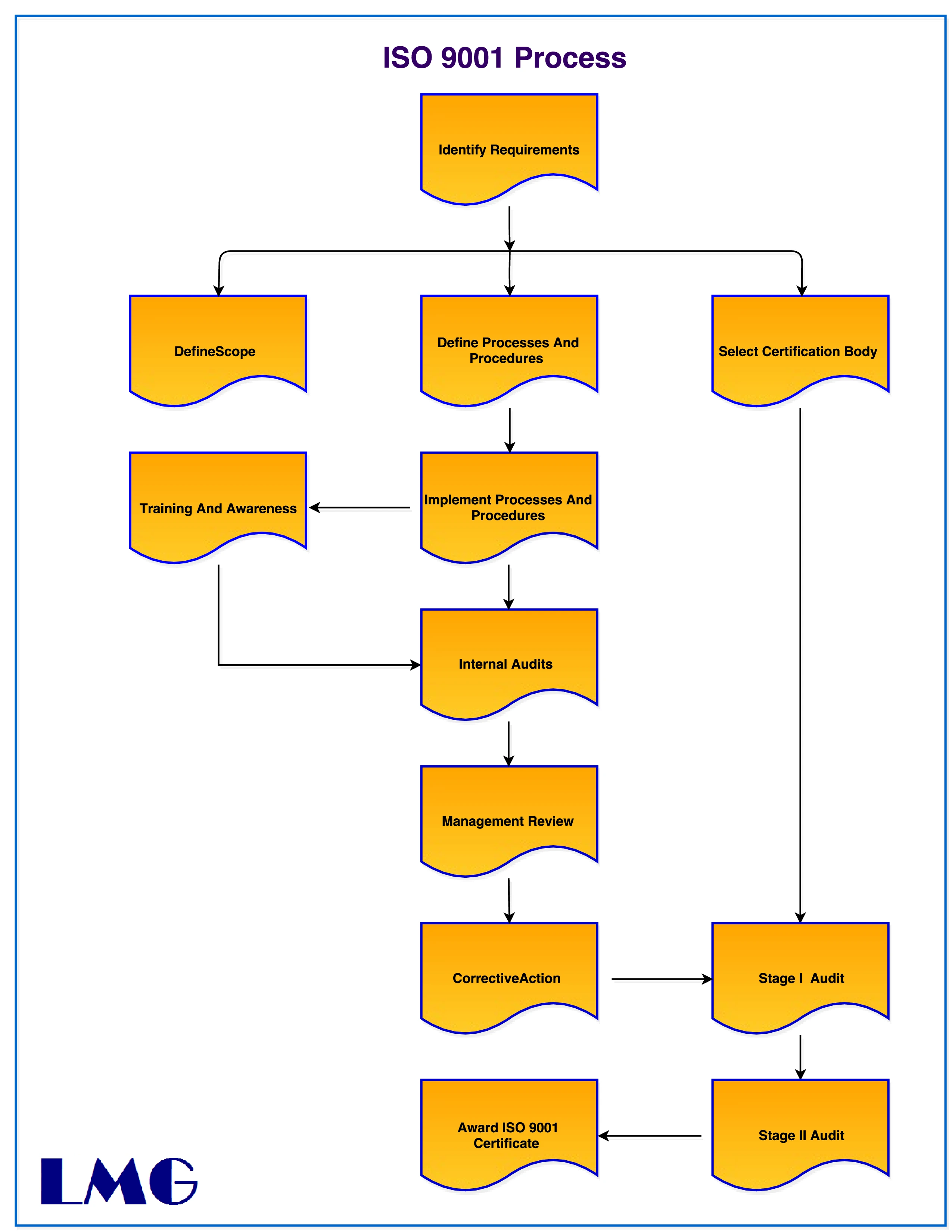
ISO 9001 Certification Body Selection
ISO 9001 Certification is considered the seal of quality and is the most popular certifiable ISO standard. One of the critical processes in ISO certification is certification body selection; there are many certification bodies, accredited and non-accredited. The certification fees for each certification body vary with the certification body’s location, reputation, number of audit days, etc.
There are a lot of non-accredited certification bodies that provide iso certification services; ISO is not recommending any certification body; it is the responsibility of the business owner to choose the right certification body which best fits your business.
Below is a list of ISO 9001 Certification bodies accredited by ANAB and IAS. These are not a complete list of certification bodies; the accreditation status also may change; please verify with the certification body before selecting.
List of Certification Bodies Accredited for ISO 9001 Certification
Certification Type |
Certification Body Name |
Accreditation |
Country |
ISO 9001 Certification |
ABS QUALITY EVALUATIONS, INC. |
ANAB |
USA |
ISO 9001 Certification |
ADVANTAGE INTERNATIONAL REGISTRAR, INC. |
ANAB |
USA |
ISO 9001 Certification |
AEA QUALITY REGISTRARS, INC. |
ANAB |
USA |
ISO 9001 Certification |
AMERICAN MANAGEMENT TECHNOLOGY, INC. |
ANAB |
USA |
ISO 9001 Certification |
AMERICAN SYSTEMS REGISTRAR (ASR) |
ANAB |
USA |
ISO 9001 Certification |
BSI ASSURANCE UK LIMITED |
ANAB |
UNITED KINGDOM |
ISO 9001 Certification |
BUREAU VERITAS CERTIFICATION HOLDING SAS |
ANAB |
FRANCE |
ISO 9001 Certification |
EAGLE REGISTRATIONS INC. |
ANAB |
USA |
ISO 9001 Certification |
INTERTEK AND INTERTEK SAI GLOBAL |
ANAB |
USA |
ISO 9001 Certification |
LRQA LIMITED |
ANAB |
UNITED KINGDOM |
ISO 9001 Certification |
NSF INTERNATIONAL STRATEGIC REGISTRATIONS, LTD |
ANAB |
USA |
ISO 9001 Certification |
ORION REGISTRAR, INC |
ANAB |
USA |
ISO 9001 Certification |
QUALITY SYSTEMS REGISTRARS, INC |
ANAB |
USA |
ISO 9001 Certification |
RINA SERVICES SPA |
ANAB |
ITALY |
ISO 9001 Certification |
QMI-SAI CANADA LIMITED (SAI GLOBAL) |
ANAB |
CANADA |
ISO 9001 Certification |
SMITHERS QUALITY ASSESSMENTS, INC |
ANAB |
USA |
ISO 9001 Certification |
SRI QUALITY SYSTEM REGISTRAR |
ANAB |
USA |
ISO 9001 Certification |
TUV RHEINLAND OF NORTH AMERICA, INC |
ANAB |
USA |
ISO 9001 Certification |
TUV USA, INC |
ANAB |
USA |
ISO 9001 Certification |
WORLD CERTIFICATION SERVICES LTD |
ANAB |
USA |
ISO 9001 Certification |
AVU REGISTRATIONS, INC. |
IAS |
USA |
ISO 9001 Certification |
AMERICAN CERTIFICATION GROUP |
IAS |
USA |
ISO 9001 Certification |
GCERT |
IAS |
USA |
ISO 9001 Certification |
GLOBAL CERTIFICATION SERVICES LLC |
IAS |
USA |
ISO 9001 Certification |
GLOBAL COMPLIANCE SERVICE |
IAS |
USA |
ISO 9001 Certification |
SARA REGISTRAR |
IAS |
USA |
ISO 9001 Certification |
TCB AUDIT SERVICES, LLC |
IAS |
USA |
ISO 9001 Certification |
THE PARAGON GROUP REGISTRAR |
IAS |
USA |
ISO 9001 Certification |
VERISYS REGISTRARS, LLC |
IAS |
USA |
LMG offers ISO 9001 Certification assistance to Chicago and suburbs from Aurora, Illinois, and New York & surrounding states from New York. We provide complete service from ISO 9001 implementation through certificate issuance; our experienced consultants assist you with
Our Consulting Services include
For more information, Please contact us with detailed information.
- ISO 9001 Certification Cost
- ISO 9001 Consultant - Chicago
- How do I get ISO 9001 Certificate?
- ISO 9001 Certification vs Implementation
- ISO 9001 Certification or Approval?
- Transport industry ISO 9001 Certification
- ISO Certification for Manufacturing Industry
- ISO 13485 Certification
- ISO Certification - FAQ
- Hand Sanitizer GMP
- GMP Certification
- 21 CFR 820
- CE Marking
- US FDA
LIBERTY MANAGEMENT GROUP LTD.
Chicago
75 Executive Drive, Suite 114
Aurora, IL - 60504
Phone : (630) 270-2921
Fax : (815) 986-2632
E-mail : info@libertymanagement.us
New York
100 Duffy Avenue
Hicksville, NY 11801
Phone : (516) 244-2376
E-mail : newyork@libertymanagement.us

